Zum Hauptinhalt springen
Logo Ausbildungs- und Prüfungsbranche A+P
moodle

Die Ausbildungs- und Prüfungsbranche (A+P) DO IT YOURSELF

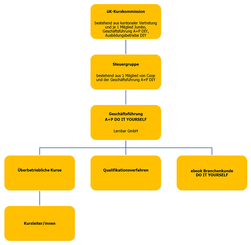
Als zuständige Organisation der Arbeitswelt (OdA) für die Berufe Detailhandelsfachmann/-frau und Detailhandelsassistent/in engagieren wir uns für die berufliche Grundbildung in der Branche DO IT YOURSELF.

Zu unseren Hauptaufgaben gehören die Organisation und Durchführung der überbetrieblichen Kurse (üK) in der Deutschschweiz und in der Romandie, die permanente Qualitätssicherung der üK, die Konzeption, Realisierung und der Vertrieb des ebooks «Branchenkunde DO IT YOURSELF», die Erstellung der Prüfungsraster für das Qualifikationsverfahren (QV), die Schulung von Expertinnen und Experten für das QV.

Wir sind Ansprechpartner für die Lernenden und die Ausbildungsbetriebe und stehen überdies in regelmässigem Kontakt mit den Kantonen, den entsprechenden Ämtern und Organisationen der Berufsbildung.